tyc33455cc太阳成集团
欢迎来到tyc33455cc太阳成集团网站!
学校主页
|
联系我们
|
加入收藏
|
设为首页
导航切换
首页
太阳概况
学院简介
现任领导
组织机构
新闻动态
通知公告
教学科研
科研成果
学术活动
创新创业
太阳成集团
理论学习
支部建设
党建活动
学生工作
师资队伍
规章制度
通知公告
PROGRAM NAME
太阳概况
新闻动态
通知公告
教育教学
教学科研
太阳成集团
学生工作
师资队伍
规章制度
学习园地
热点新闻
2019-11-13
tyc33455cc太阳成集团简介
2019-09-22
现任领导
2022-03-28
tyc33455cc太阳成集团 2022年硕士研究生拟录取名单公示
2021-07-15
tyc33455cc太阳成集团CFA实验班 2021级招生简章(面向全校)
首页
通知公告
正文
点击显示栏目
太阳概况
新闻动态
通知公告
教育教学
教学科研
太阳成集团
学生工作
师资队伍
规章制度
学习园地
通知公告
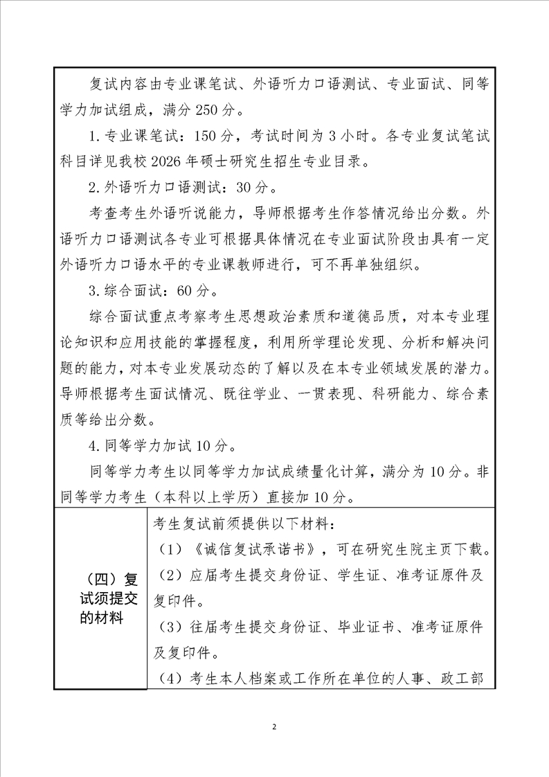
2026年tyc33455cc太阳成集团一志愿考生复试 录取方案
来源:tyc33455cc太阳成集团
发布者:tyc33455cc太阳成集团01
浏览量:
上一篇:只有一篇
下一篇:只有一篇